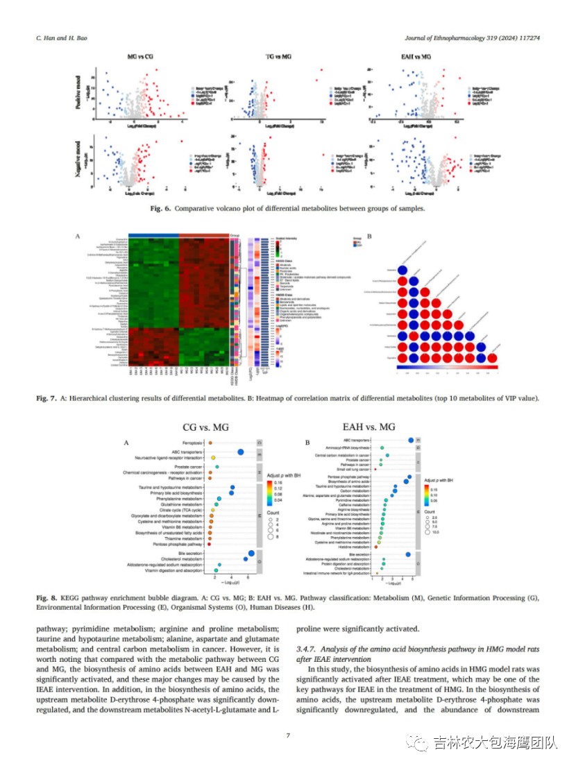
粗毛纤孔菌是传统的中药桑黄,自古便记载其有治疗乳腺疾病的作用,然而桑黄治疗乳腺增生的现代药理作用机制尚不清楚。本课题组利用粗毛纤孔菌老化子实体乙酸乙酯提取物(IEAE)灌胃乳腺增生模型大鼠,通过非靶向代谢组学方法研究IEAE治疗乳腺增生的现代药理作用机制。对IEAE进行HPLC-MS分析,取其相对含量较高的活性化学成分益智酮甲深入挖掘粗毛纤孔菌治疗乳腺增生的作用和机理。结果表明,IEAE对乳腺增生模型大鼠有显著的治疗作用,且未见不良反应。非靶向代谢组学显示,IEAE干预后,上游代谢物D-赤藓糖4-磷酸显著下调,色氨酸、酪氨酸和苯丙氨酸等芳香族氨基酸均下调,下游代谢物N-乙酰-L-谷氨酸和L-脯氨酸显著上调。经益智酮甲干预后,非靶向代谢组学分析表明,益智酮甲可以使四氢皮质酮、皮质醇和本胆烷醇酮恢复至正常水平,雌三醇显著上调,甾体激素生物合成被显著激活。结论:IEAE对乳腺增生模型大鼠有良好的治疗作用,且未见不良反应,其作用机制主要是通过促进氨基酸的生物合成途径实现的。D-赤藓糖4-磷酸,N-乙酰-L-谷氨酸和L-脯氨酸等小分子代谢产物可能是IEAE潜在的治疗乳腺增生的靶点。益智酮甲是IEAE的主要活性成分之一,其通过促进甾体激素生物合成途径发挥作用。雌三醇可能是益智酮甲潜在的治疗乳腺增生的靶点,为临床诊断乳腺增生提供了新的思路。













