21日,广州市食品药品监督管理局联合广州开发区市场和质量监管局在萝岗香雪公园举办“切勿采食野生毒蘑菇,预防食物中毒”主题宣传日活动。据介绍,去年曾造成东莞5人集体中毒丧生的毒蘑菇在广州也有零星发现,食品安监部门提醒市民,近期广州多雨潮湿,野生蘑菇生长旺盛,切勿按网上的“土办法”或者个人经验采食。
此次宣传活动以现场巡演、现场食品检测、食品安全视频播放、发放食品安全宣传手册等方式进行,市民在现场能真实感受到食品安全问题的重要性。
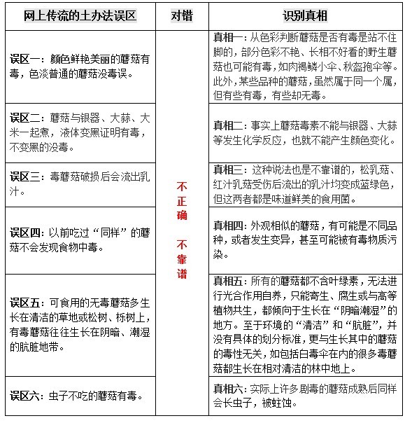
“目前,还没有快速可靠的方法来鉴别蘑菇的毒性,仅凭借肉眼观察辨别野生蘑菇的毒性,是非常不科学的。”广州市食药监管局有关负责人介绍,毒蘑菇又称毒蕈,每年四至七月是野生蘑菇生长的旺盛季节。在网上或者坊间,都流传着一些识别毒蘑菇的“土办法”,然而实际上这些“土办法”并不靠谱。许多有毒蘑菇和可食用的蘑菇在外形、普通特征上没有明显区别。因此,杜绝蘑菇中毒最根本的方法,就是不要自行采摘食用野生蘑菇,自家花圃里长出的蘑菇也不要采食。
医学专家提醒,目前,对毒蘑菇中毒尚无特效疗法。食用野生蘑菇后如出现恶心、头晕、呕吐、幻视、幻听等症状,应立即采用简易的方法进行催吐处理,并尽快拨打120送医院救治,同时保留野生菌样品供医务人员救治参考。
鉴别毒蘑菇的6大误区:
.












